Our Services are development, manufacturing, upgrade, support and integration of electronic, telecommunication, IT products and systems for military, civil and industrial customers
Know our Electronic Engineering services
Circuit design and Fabrication
We specialize in circuit design and schematics capturing, PCB Layout and PCB Designing, and BOM compilation.
Firmware Development & Embedded Systems
We have experience serving as Firmware development for chipset (ESP32, PIC, and STM32), IOT devices and LORA devices.
3D Designing and 3D Printing
We are also providing 3d Designing and 3D printing (ABS/PLA), Risen based 3D printing and Autodesk Inventor.
We are one of the leading end-to-end electronic engineering company
Engineering
Manufacturing
Upgrading
Industrial
Integration
Telecommunication
Our diverse project list includes Electronic Engineering, Telecommunication, IT Products and Systems for Military, Civil and Industrial customers.

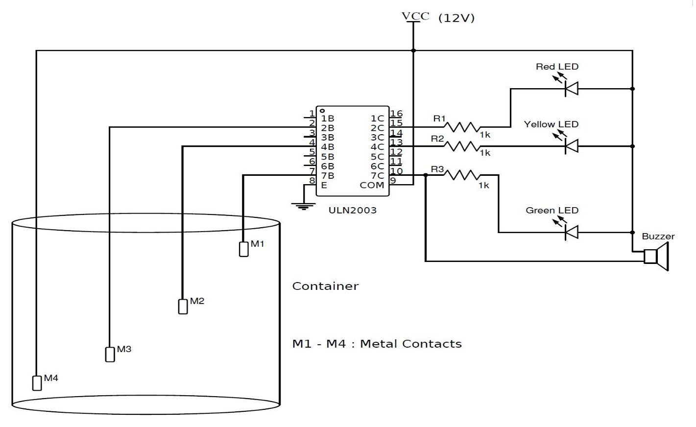
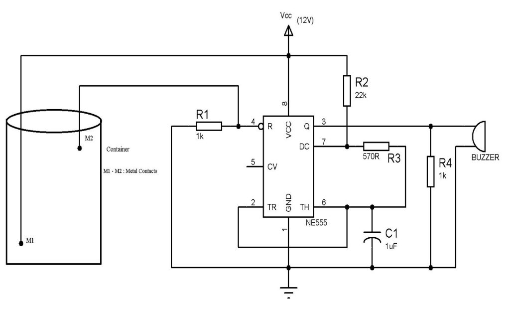
Float Tank Controller
Float Tank Controller
. The circuit is 220V and will be used at home for my Epsom salt isolation tank. All the wiring will connect to one control box with this project to be web-based. It should have all the above menu functions as well as music control and different statistics
. The circuit is 220V and will be used at home for my Epsom salt isolation tank.
All the wiring will connect to one control box with this project to be web-based.
It should have all the above menu functions as well as music control and different statistics
Statistics
Float mode
Should calculate the number of hours in float mode per day, average hours per week, per month. Display the number of times floated. Average time per float in minutes. Please output this as a graph as well: Graph of month vs number of floats Graph of month vs average time per float Number of floats ended early // music on and fade out // fade time in // fade time out // flaot time set thru app // heater control thru temp Time to log.
Clean mode
Water level under clean mode
Should calculate the amount of chemicals used per week and month. display Sum of drip out puts per chemical per month display the sensor levels over time. Graph of ph value vs days Average ph value per week/month. Graph of alkalinity value vs days Average alkalinity value per week/month. Graph of peroxide value vs days Average peroxide value per week/month. // 30 mins action Should display the water levels per month // warning below 9.5 (selectable) inch // Min water level: Max water leve: // trigger water pump to flow water inside the tank// should tell about how much volume of water to add. Drip menu – since we have sensors for ph, alkalinity and peroxide in the tank, we can use the data to make decisions on the volume of drip required per chemical. Since I don’t have this data tabulated yet. I want to make a simple input table that says: The baseline for Ph is 7.6 . Add 10 ml of Ph+ solution for every 0.1 below the baseline The baseline for Ph is 7.6 . Add 11 ml of Ph+ solution for every 0.1 below the baseline The baseline for peroxide is 80 ppm. Add 15 ml of peroxide solution for every 10 ppm below the baseline The yellow is user define and saved. I can edit this later and click save again.Float menu
Water level
Floating sessions are usually like this: Float mode = on The total float duration is 45 minutes Music track A starts after 30 seconds Music plays for 10 minutes and fades out Music track B fades in 10 minutes before the float end In some cases, there is a time when the user ends the float early. He would end the float either on the web-based platform or the control box. This is to track number of floats ended early. There should be an input for: the float duration in minutes Number of seconds to wait before triggering music track A The music track A – should be stored somewhere? – please advise Number of minutes after the start to wait before fading out Track A The music track B – should be stored somewhere? – please advise Number of minutes before the end to wait before fading in Track B Should display current water level. Should have a table to input The baseline water level should be __ cm. Add __ liters of water for ever __ cm of water needed.
Water Temperature control
There is a temperature sensorThere is a temperature control option on the box as well as on the web-based application
Water filter control (on/off) // clean mode
There are two water filter pumps that should always be on unless “service mode is activated’ The pumps are 220V and require separate on/off channels. The pumps can be turned on/off on the web-based application. Water quality levels: Ph There should be a PH sensor (Please source the ph sensor yourself and inform me of the model number.) If the ph is below a certain user defined baseline, a message would show up on the web-based application. Alkalinity There should be an alkalinity sensor (Please source the sensor yourself and inform me of the model number.) If the alkalinity is below a certain user defined baseline, a message would show up on the web-based application as well as a message in the alkalinity details in the control box. I think that the ph and alkalinity sensor could be the same one – but I’m not sure. I have no problem to have two sensor channels. Peroxide sensor I don’t know if this exists… but I will need a hydrogen peroxide sensor same as above.. Drip output I want to have four medical drip pumps similar to the one seen in the link below. http://www.amazon.com/Dosing-Peristaltic-dosing-Aquarium-Analytical/dp/B00HLCOXFI/ref=pd_sim_328_5?ie=UTF8&dpID=41bvunY77CL&dpSrc=sims&preST=_AC_UL160_SR160%2C160_&refRID=1PE2A25SKD4BWHM4WMPN The dosage can be set on the web based application The dosage will be in ml. On the web-based application, it will ask if there is enough solution. If the user says yes, it will begin to execute the drip. Dosage will be- PH+
- PH-
- Peroxide
- Spare

Real Time Asset Management Software For Electronic Devices With Sensors
Real Time Asset Management Software For Electronic Devices With Sensors
Real Time Asset Management software for Electronic Devices with sensors. RF Tags will need to be installed and interfaced with Motion, Thermal and some other sensors that may be installed. GPS location of each asset should be tracked. Central Monitoring system will need to monitor Temperature, Security, Light Level, etc.
Scope of work:
Develop a Passive RF Tag ( no battery ) that will be installed onto LED Lighting PCB. RF Tag will interface with various sensors – thermal, motion, current, voltage, etc. We need to monitor the heat rating, the light level, know when the power is on and when the power is off to the light and we need a gps location system on it, so we can find the light in the day or night time. Create a Web Based Monitoring Software with Data Collecting / Inventory Monitoring / Device Interfacing capability. Continuously monitors different parameters. if something goes wrong, send an SMS to concerned person with GPS location. The SMS include the light location, its ID. Setup a remote central RF Controller box to manage the RF Tags using GSM / GPS capability RF Tag sends its data every 5 mins to a central computer.

Convert the AC input into a two different DC outputs
Convert the AC input into a two different DC outputs
Input AC peak voltage: 1 - 9 V
Input AC peak current: 38 - 348 mA
Frequency: 20 - 150 Hz
Output 1 -> DC Voltage: 3.3 V
Current: 100mA
Output 2 -> DC Voltage: 5V
Current: suitable for two LM35 thermistors. (Current requirement for this sensor is 100uAmp. If biased properly)
There will be provision for charging the lithium ion battery with automatic cutoff and charging (as discussed in email).
- Components will be thru hole and SMT (as the capacitors need to have long life span).
- Connectors (for temperature sensors) used on PCB will be easy to find and will be easy to mount.
- Power Connector will be screw mounted and easy to find.
- We will send a DXF (cad format file) file or something equivalent to let you to look the design and choose the final dimensions of the layout. In every case we will keep the pcb dimensions small so that it is cheap in production.
- We will include a BOM with part numbers from Mouser (or Arrow, or another worldwide dealer). For the quantity of 10,100 and 1000 pieces.
- Comparative statement will be generated to select the lowest bidder.
- The final design must be ready to send to a mass manufacturer to build it.

Web-Based Microcontroller for Float Tank
Web-Based Microcontroller for Float Tank
AVR Atmega / Arduino UNO / Mega will be used as a main controller Mp3 Module to be used for storing playing MP3 files. Data storage will be done on USB, Please note the files will be updated, uploaded locally. There will be method for uploading MP3 from server / internet / Local network. The MP3 Shield has built in Amp, if required we will add external Amp. ESP8266 shall be deployed for accessing web server. DS130xx shall be used to Read Local date and time.
SSR (Solid State Relays) will be used to operate 220V AC loads, We can also use Triac to operate AC load.
Double sided PCB with proper coating to prevent corrosion will be part of the project.
Proper enclosure for holding electronics will be delivered as well.
Server management, data logging/ database management and web application development will be done by us.
All of the parts will be procured locally, in case if something is difficult to get we will request you to supply the parts.
